金年会官方app下载

教学服务

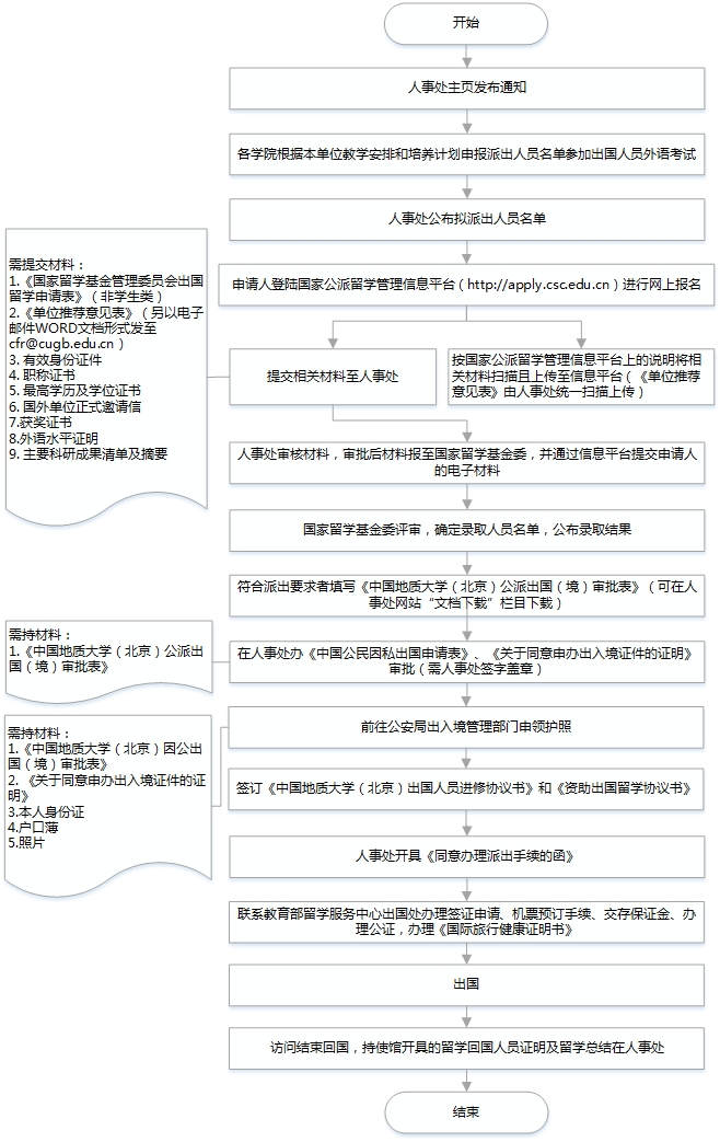
出国出境手续

 因公出国(境)    

所需材料清单及其他详情请查看

 国家留学基金委公派出国    

自费出国非探亲类的在职人员申请期限超过6个月以上者,原则上先办理辞职手续。

 因私自费出国(含离、退休人员)    

自费出国非探亲类的在职人员申请期限超过6个月以上者,原则上先办理辞职手续。

XML 地图