刺胞动物门(Cnidaria)为原始双胚层动物,在后生动物谱系演化树上处于基干部位,为地球上最早出现动物门类之一。因此,早期刺胞动物化石研究对于探索动物界的起源意义重大。然而,我们对于该门类的早期演化历史依然知之甚少。所幸一些特异埋藏的寒武纪早期刺胞动物化石记录为该门类的早期形貌及演化轨迹提供了珍贵的信息。
寒武纪第一世(纽芬兰世)幸运期宽川铺生物群产出数量及多样性丰富的底栖型水母类刺胞动物化石,代表水母亚门的祖先类型。它们个体微小,软躯体由锥管状或塔状的围鞘保护。寒武纪第二世第三期澄江生物群中刺胞动物化石记录远不如宽川铺生物群丰富,只有寥寥数种,包括水母类Yunnanoascus haikouensis(海口云南囊水母)、珊瑚类Nailiana elegans(优雅迺莲海葵),以及干群刺胞动物 Xianguangia sinica(中华先光海葵)。然而令人困惑的是,寒武纪第一世具围鞘的水母类化石在澄江生物群中一直杳无踪迹。
为解决上述问题,我校2022届本科毕业生曲含直(现为中国科学院南京地质古生物研究所研究生)和李可欣(现为中国科学院古脊椎动物与古人类研究所研究生)在我校早期生命演化实验室欧强教授指导下,对澄江生物群产出的大型舌形螺(Glossolites magnus Luo et Hu, 1999)化石材料展开了深入研究,取得如下认识:
1. 舌形螺(Glossolites)并非软舌螺。论据如下:①软舌螺普遍具有文石质壳体,通常呈三维立体保存,易出现脆性破裂。Glossolites壳体则通常被强烈压扁,表面出现韧性褶皱,反映其壳质由薄而软的有机质构成。②软舌螺发育U形的消化道,而Glossolites在躯体上部发育膨大的消化循环腔,向下延伸出一条细长的循环管,其末端并无通往体外的开口。③软舌螺的触手呈扇状,而Glossolites的触手环状分布于顶部。④软舌螺都有口盖,但Glossolites所有标本均无口盖。
2. 舌形螺(Glossolites)为原始的水母类刺胞动物。除以上形态学新知外,舌形螺内部解剖学特征可与现生钵水母和十字水母的水螅体很好地对比,尤其是舌形螺的软躯体出现明显的萼部-柄部分化,这在水母水螅体中也普遍出现。根据以上解剖学特征,我们将Glossolites论证为具管鞘的底栖水母类刺胞动物,代表水母亚门的基干类群。现代部分水母水螅体世代也有锥管状围鞘,该性状可能为水母亚门的祖先特征。
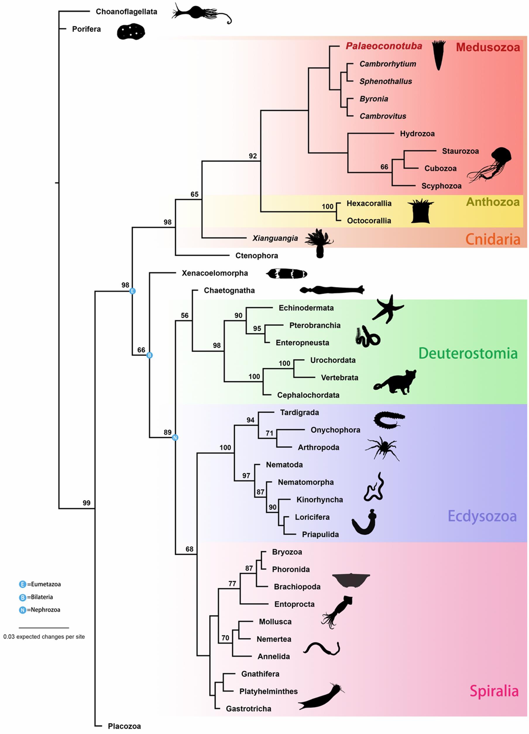
3. 进一步论证了寒武纪第二世以来的一群具管鞘的底栖水母类刺胞动物。该类群包括舌形螺(Glossolites Luo et Hu, 1999)、寒武角杯虫(Cambrorhytium Conway Morris et Robison, 1988)、楔叶形虫(Sphenothallus Hall, 1847)、拜如尼亚虫(Byronia Matthew, 1899)、寒武线螺(Cambrovitus Mao et al., 1992)等,代表了刺胞动物门的原始演化分枝,延续了寒武纪第一世(以宽川铺生物群为代表的)具管鞘底栖水母类刺胞动物的“香火”。
本研究首次报道了澄江生物群产出的具管鞘的水母化石,论证了水母类刺胞动物在寒武纪早期演化出一支可能终生具有管鞘、固着底栖、捕食性干群分支,将管栖水母的持续时代从寒武纪纽芬兰世幸运阶(以宽川铺生物群多样的微体水母化石为代表)延续到第二世之后。本研究进一步解绎了刺胞动物门“说不清理还乱”的早期演化历史。

图1 伸长舌形螺(G. elongata sp. nov., A–G)与大型舌形螺(G. magnus, H–N)

图2 贝叶斯推断法分析认为具管鞘水母类为水母亚门的基干类群

图3 锥管状水母Glossolites生态复原图
上述研究成果发表在国际权威古生物学期刊《Palaeontology》上:Qu H, Li K, Ou Q*.